Eu venho explorando o tópico de aprendizado de máquina aqui, e hoje gostaria de relatar um experimento, para ilustrar o que pode ser feito.
O propano é um hidrocarboneto que é usado, entre várias aplicações, como fluido refrigerante (“gás de geladeira”). Nos cálculos desse tipo de sistema, uma tarefa básica é, sabendo a temperatura, calcular a pressão que o fluido está quando saturado (isto é, quando o líquido está em equilíbrio com o vapor, que é o que acontece na maior parte da tubulação de uma geladeira).
Pois bem, eu peguei dados de temperatura e pressão de [1]:
Imagine que queremos achar a pressão para vários pontos de temperatura. Ler essas informações nesse gráfico é chato e nada preciso, assim como seria procurar em uma tabela como a que eu usei para construir esse gráfico (principalmente para números que não aparecem diretamente, como uma temperatura de 0,2 ˚C). Outra alternativa é usar programas que resolvem equações de estado, mas isto costuma demorar bastante.
Com Aprendizado de Máquina, tentamos montar expressões matematicamente simples que simbolizam a relação entre as variáveis de interesse.
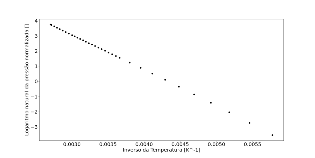
Em engenharia, sempre que possível, é bom tentar achar uma relação linear entre as grandezas que estamos estudando. Isso não parece ser verdade, nesse caso; mas podemos fazer duas transformações:
- Vamos tomar o inverso da temperatura, e expresso em K
- Vamos tomar o logaritmo da pressão normalizada em relação a uma pressão de referência de 1 bar

Ótimo! Parece que existe uma relação linear!
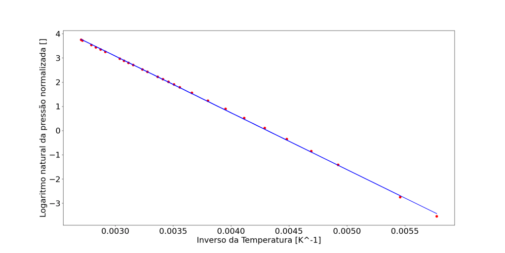
Agora vamos fazer um seguinte: vamos pegar uma parte desses pontos, e usar para treinar um modelo linear:

Os nossos dados parecem se ajustar bem à equação
ln (P[bar]) = -2345,6436/T[K] + 10,1146
Como falei, essa equação foi construída com um conjunto de dados (o conjunto de treinamento). Será que essa equação consegue prever os dados que não foram usados para gerar o modelo (o conjunto de teste)?

E assim, temos um modelo algébrico, definido em termos de funções simples, que consegue prever a nossa relação pressão e temperatura. Calcular a pressão com a equação acima é muito mais rápido que ler em tabelas ou usar equações de estado.
A imagem deste post não é apenas uma brincadeirinha; com aprendizado de máquina, eu consigo aprender muito sobre termodinâmica, propriedades, diferenças entre fluidos.
Deixem nos comentários se quiserem um post de follow-up, mostrando mais do código e da teoria por trás disso!
[1] Moran, Michael J; Shapiro, Howard N. Fundamentals of Engineering Thermodynamics (5 ed.). Chichester: Wiley, 2006.
